뉴티씨



  • HOME
  • 제품소개
  • 확장보드

1050




  • 모터
  • 통신
  • 센서
  • LCD
  • I/O
  • 전원

 

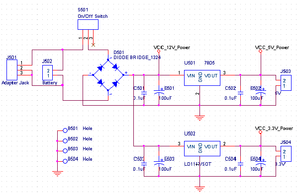
5V, 3.3V 전원보드
  • 모델명 : AM-MP533
  • 제조사 : (주)뉴티씨(NEWTC)
  • 판매가격 : 원 (부가세 포함)
  • 수량 :
  • 개요
  • 구성도
  • 제품작동
  • 콘텐츠
  • 쇼핑

ㆍ 5V 및 3.3V 전원을 만들어 주므로 쉽게 보드 테스트를 하실 수 있습니다.
ㆍ 커넥터 들의 Molex 커넥터 채용으로 좋은 호환성
ㆍ 사용이 편리 하고 미려한 디자인


1